トップページお知らせ一覧常任委員会(総務・区民)の審査日程案をお知らせします。
常任委員会(総務・区民)の審査日程案をお知らせします。


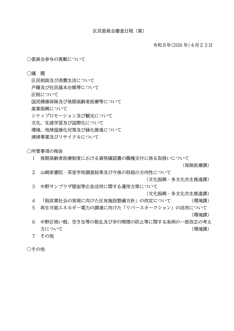
4/23に開会予定の常任委員会(総務・区民)の審査日程案をお知らせします。内容は変更の可能性があります。
令和8年04月22日

←お知らせ一覧へ
会議録検索
  • 議会日程を見る
  • 議会中継を見る
  • キッズページを見る
  • 例規集を見る
  • リンク集を見る
  • 中野区オフィシャルサイト

ページトップへ